“内蒙古矿产资源配置、工程招投标等领域腐败问题比较突出”;“中国进出口银行有利用信贷权谋取私利的情形”;“中国人民大学财务管理、领导干部薪酬管理、自主招生等方面存在反腐薄弱环节”。

中央巡视组通报措辞严厉
9月25日、9月26日,中央第四巡视组、第九巡视组、第十巡视组,先后通报了在内蒙古、中国进出口银行、中国人民大学的巡视情况,指出了上述腐败问题。
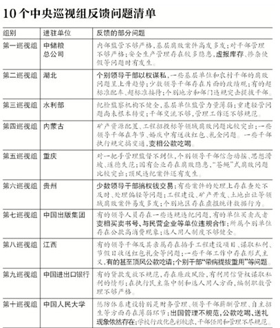
新一届中纪委的首轮巡视,于今年5月派出了10个中央巡视组,分赴5省区(湖北、内蒙古、贵州、重庆、江西),四个国家机关单位(水利部、中储粮、中国出版集团、中国进出口银行),一个高校(中国人民大学)。
此前,其他7个中央巡视组已分别通报了7个巡视点(即湖北、贵州、重庆、江西、水利部、中储粮、中国出版集团)的巡视情况,其中6个巡视点有“腐败”问题,中央巡视组采用了“以权谋私”、“权钱交易”等严厉措辞。
最后公布的3个巡视点即内蒙古、中国进出口银行、中国人民大学情况,“腐败”再次上了问题清单,巡视组也用了“用贷款权谋取私利”等严厉措辞。至此,10个巡视点,9个查出了腐败问题。
中纪委、中组部将介入调查
目前,10个中央巡视组都将掌握的领导干部问题线索,上报了中纪委、中组部和有关部门处理。
按照惯例,在巡视点通报巡视情况后,中央巡视组回京述职。之后,中纪委、中组部以及司法机关将“介入”,调查、处理中央巡视组反映的线索。此前的陈良宇案等大要案,就经历了如上环节。
13999人违反八项规定被处理
中纪委通报八起典型案例,重申要坚决刹住公款送礼等不正之风
新京报讯 (记者王姝)截至8月底,全国共查处违反中央八项规定精神的问题12099起,处理13999人,其中给予党纪政纪处分2814人。
昨日,中纪委通报八起违反中央八项规定精神的典型问题时,通报了上述数据。
昨日通报的8起典型问题,山西省检察院党组副书记、副检察长等人违规参加奢靡娱乐活动,被排在第一位。
其余7起中,3起为公款大吃大喝,涉及广西龙胜县委,四川凉山州国资委党委书记,安徽省六安市公路局党委书记、纪委书记。
此外还有河南省新乡市民族宗教局组织公款旅游;海南省卫生学校用公款购买月饼券;湖南城建职业技术学院党委书记违规购买使用公车。
在昨日的通报中,中纪委重申,“国庆将至,要坚决刹住公款送礼、公款吃喝、公款旅游和奢侈浪费等不正之风”。
盘点
梳理10个巡视点的问题,腐败问题最为突出,9个巡视点有此问题。其次,3个巡视点干部选拔任用存在“带病提拔”、“突击提拔”等问题。2个巡视点,整治“四风”方面“顶风违纪”。
四个巡视点存权钱交易现象
10个巡视点中,除了水利部,其他9个都被查出腐败问题。
其中4个巡视点,存在以权谋私、权钱交易:湖北,“个别领导干部以权谋私”;贵州,“少数领导干部搞权钱交易”;中国进出口银行,“有利用信贷权谋取私利的情形”;江西,“有的领导干部及其亲属存在插手工程建设项目、谋取私利”。
两个巡视点腐败比较突出:重庆,"苍蝇"式腐败问题比较突出”;内蒙古,“矿产资源配置、工程招投标等领域腐败问题比较突出”。
两个巡视点腐败多发:中储粮,“基层腐败案件高发多发”;贵州,“工程建设、矿产开发、土地出让等领域腐败案件易发多发”。
干部选拔均存在问题
干部管理和干部选拔任用是本轮巡视的重点之一。10个巡视点均被查出干部选拔任用方面存在问题。
其中3个巡视点问题严重:湖北,“个别地方和部门违规突击提拔干部”;内蒙古,“一些地方和单位超职数配备领导干部、违规设立非领导职务”;江西,“存在超编制配备干部,个别干部"带病提拔重用"。
中储粮、中国出版集团、中国人民大学、重庆则被指出,选拔任用干部的程序不规范、制度不够健全。
此外,水利部干部交流不够;贵州对个别领导干部的考察不够深入。第四巡视组通报内蒙古巡视情况时,还提到“少数干部作风飘浮,担当意识不强,遇事推诿扯皮,不接触矛盾和问题”。
两个巡视点存“四风”现象
目前正在进行的群众路线教育实践活动,以贯彻执行八项规定、整治“四风”为重点。两个巡视点违规:重庆,"四风"问题仍然存在,顶风违纪案件还有发生”;江西,“工作中存在形式主义,有的甚至顶风公款吃请”。
此外,“内蒙古一些干部执行规定搞变通,变相公款吃喝”。
还有3个巡视点被查出“三公”问题:湖北,“有的超标准配车、超标准接待”;中国出版集团,“所属个别单位存在公款高消费现象”;中国人民大学,“出国管理不规范,公款吃喝、送礼现象依然存在”。
另有两个巡视点领导干部收红包:内蒙古,“一些领导干部在年节、婚庆中有送收红包、礼金问题”;江西,“节假日收送红包礼金等问题”。



